先根据流程模式的不同分下类,并给每个类型的平台定义一个名字。
1,点芒平台A:主要获取联系方式。
2,网拍通告B:用户拍摄素材给商家,素材包含:图片、视频。
3,种草通告C:用户把推广素材发布到小红书、抖音等平台。
4,达人探店D:达人通过短视频的方式,帮忙推广商家的实体店铺。
点芒平台A

点芒平台A主要为商家和达人提供双方的联系方式。
点芒平台A我们称之为简单操作版本。
这个是最简单的模式,不管是在开发角度,还是用户使用角度。
这套系统我们也在运营。
点芒系统详细介绍:https://www.yuque.com/linghaokeji/ausfv7/tw9p1d47ogpbqz6o
为什么要上线这种模式?
做了市场调研,在微信群、行业论坛中,找到了很多达人和商家,大量反馈结果是,这个圈子大部分人都挺懒 [ 手动狗头~ ],不愿去动手操作复杂的东西,如认证资料、参加报名等流程的操作,很多人是不愿意接受的。
他们所表现出来的诉求就是,我们只需要知道对方的联系方式即可,我们自己通过微信等社交软件去沟通合作。
这个就是点芒平台A设计的初衷,连接达人与商家,帮助他们取得联系。
主要板块
1,人才库:红人、达人、模特、礼仪等用户群体入驻;
2,约单:达人主动约单商家;
3,通告:商家发布通告;
4,经纪人;
5,演艺公司;
6,拍摄场地;
运作模式和规则
1,任何人都可以注册;
2,可查看各个板块的联系方式。如:人才库、通告、经纪人等;
3,用户选择入驻人才库。
4,用户选择认证经纪人。
5,商家发布通告;
6,红人发布约单信息;
7,联系方式查看权限;
行业示例
1,点芒
网页端:https://dianmang100.com
小程序:微信搜索 点芒 小程序
2,模卡 微信搜索 模卡 小程序
上述,就是点芒平台A的一些主要规则和功能,逻辑模式不难,看功能就能明白。
网拍通告B

网拍通告B是输出素材的。素材包含:图片、视频。
网拍通告B与种草通告的区别在于:网拍通告只输出素材,不发布内容到小红书、抖音等。
网拍通告B有赠拍和寄拍类型;赠拍就是拍摄完不需要寄回给商家了,东西留着自己用;寄拍就需要把产品返还邮寄给商家;
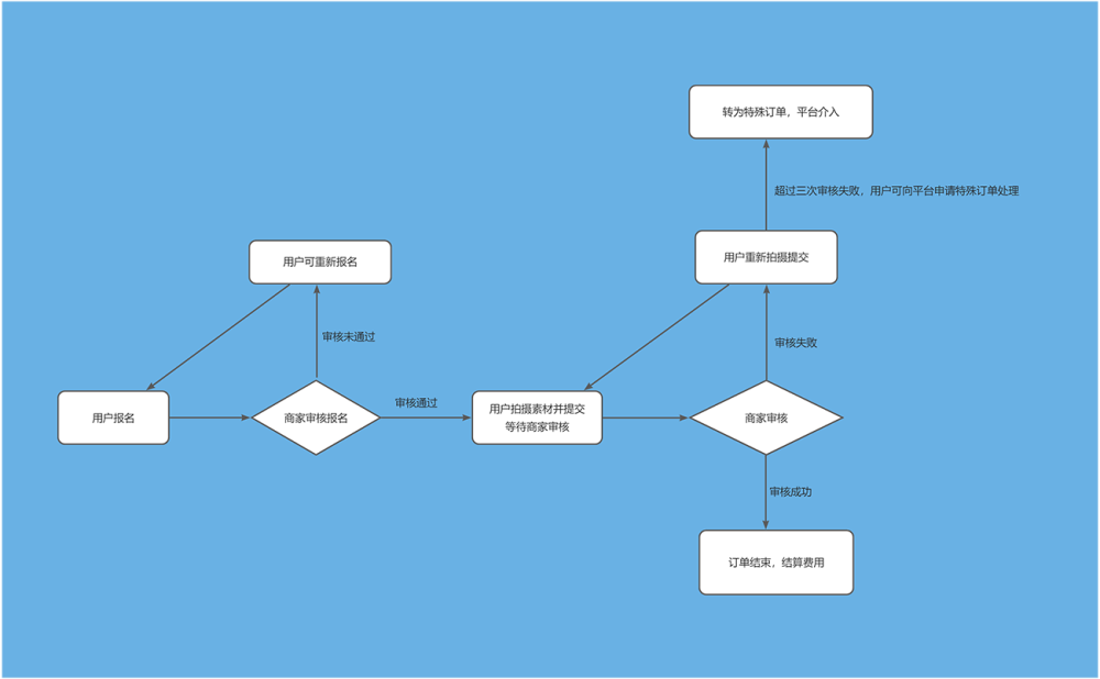
网拍通告B是在线上完成流程的;需要用户报名通告,商家审核等一系列流程;奖金酬金也是在平台发放的;
通告流程 达人角度
1,报名通告
2,等待派单
3,添加商家微信
4,收货拍摄
5,提交图片/视频
6,商家审核
7,寄回商品(寄拍时存在)
8,商家收货确认(寄拍时存在)
9,通告完成
通告流程 商家角度
1,发布通告
2,通告审核
3,处理报名
4,与达人沟通细节
5,等待拍摄
6,审核图片/视频
7,等待商品寄回(寄拍时存在)
8,确认商品寄回(寄拍时存在)
9,通告完成
通告流程 状态更新
1,用户报名
2,商家审核通过后,状态变为待拍摄
步骤:与商家取得联系,商议合作细节,商家发货,收到产品后,拍摄发布。
3,拍摄发布,并提交发布链接,状态变为待审核
4,商家审核后,状态变为待寄回商品
步骤:用户寄回商品,寄回期间,订单状态为待寄回。(寄拍时存在)
5,商家收到寄回商品后,状态变为已完成。(寄拍时存在)
6,平台自动结算酬劳。

使用场景
1,买家秀
2,商品主图/详情图
3,……
行业示例
1,联系我们查看demo版本
2,集美麻豆 微信搜索集美麻豆
种草通告C

种草通告C主要为了推广产品。
种草通告C是要将产品素材内容发布到如小红书、抖音等平台。
种草通告C有赠拍和寄拍类型;赠拍就是拍摄完不需要寄回给商家了,东西留着自己用;寄拍就需要把产品返还邮寄给商家;
种草通告C是在线上完成流程的;需要用户报名通告,商家审核等一系列流程;奖金酬金也是在平台发放的;
通告流程 达人角度
1,报名通告
2,等待派单
3,添加商家微信
4,收货拍摄
5,提交笔记
6,商家审核
7,寄回商品(寄拍时存在)
8,商家收货确认(寄拍时存在)
9,通告完成
通告流程 商家角度
1,发布通告
2,通告审核
3,处理报名
4,与达人沟通细节
5,等待拍摄
6,审核发布链接内容
7,等待商品寄回(寄拍时存在)
8,确认商品寄回(寄拍时存在)
9,通告完成
通告流程 状态更新
1,用户报名
2,商家审核通过后,状态变为待拍摄
步骤:与商家取得联系,商议合作细节,商家发货,收到产品后,拍摄发布。
3,拍摄发布,并提交发布链接,状态变为待审核
4,商家审核后,状态变为待寄回商品
步骤:用户寄回商品,寄回期间,订单状态为待寄回。(寄拍时存在)
5,商家收到寄回商品后,状态变为已完成。(寄拍时存在)
6,平台自动结算酬劳。

使用场景
1,产品推广种草引流
2,……
行业示例
1,联系我们查看demo版本。
2,灰豚通告 微信搜索 灰豚通告 小程序
3,爱种草 微信搜索 爱种草 小程序
达人探店D

达人通过短视频的方式,帮忙推广商家的实体店铺。
达人探店D是要将探店推广内容发布到如抖音、快手等平台。
达人探店D是在线上完成流程的;需要用户报名通告,商家审核等一系列流程;奖金酬金也是在平台发放的;
任务流程 达人角度
1,报名任务
2,等待派单
3,添加商家微信
4,到店拍摄
5,提交发布链接
6,商家审核
7,通告完成
任务流程 商家角度
1,发布任务
2,任务审核
3,处理报名
4,与达人沟通细节
5,等待拍摄
6,审核发布链接内容
7,通告完成
任务流程 状态更新
1,用户报名
2,商家审核通过后,状态变为待拍摄
步骤:与商家取得联系,商议合作细节,到店拍摄。
3,拍摄发布,并提交发布链接,状态变为待审核
4,商家审核后,状态变为已完成。
5,平台自动结算酬劳。
行业示例
1,联系我们查看demo版本。